乐鱼体育正规吗: 
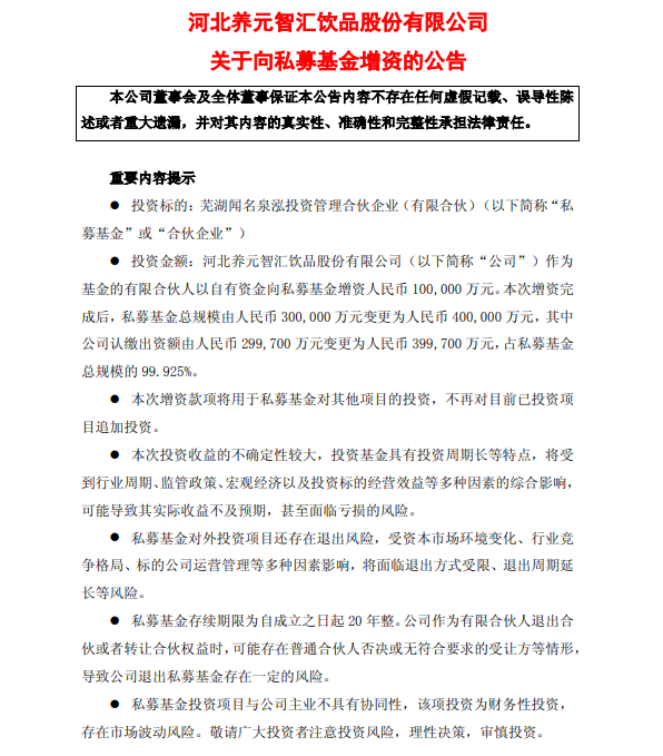
	  出资界-解码LP得悉,近来,养元饮品公告称,公司以自有资金向私募基金泉泓出资增资10亿元。增资完成后,私募基金总规划由30亿元增至40亿元,公司认缴出资额由29.97亿元增至39.97亿元,占比升至99.925%。
 
	  关于这次加码的原因,养元饮品表明,为了对暂时搁置的自有资金进行适度、当令的出资,取得必定的出资收益,逐渐提高公司全体成绩水平,为公司和股东获取更多的出资报答,公司于10月15日与出名基金签署修订后的《芜湖出名泉泓出资办理合伙企业(有限合伙)合伙协议》,私募基金征集规划由30亿元变更为40亿元,新增的10亿元出资额由公司认缴。
 
	  该基金办理人为出名基金,基金出资规模为合伙企业出资于餐饮及上下游产业链中的优秀企业股权,高科技范畴的半导体芯片、存储、大数据、人工智能等企业,或许其他职业优质标的。
 
	 
	  据官网,河北养元智汇饮品股份有限公司始建于1997年,是我国植物蛋白饮品有突出贡献的公司。养元饮品专心于为广阔购买的人供给养分、健康、甘旨的植物蛋白饮品,形成了包含核桃乳、植物奶等品类在内的丰厚产品矩阵;具有六个核桃、六个核桃2430、养元植物奶等明星品牌。养元饮品通过多年开展,现已建立了多个抢先的研制技能和产学研协作渠道,具有国内抢先的六大研制技能渠道和1个国家级实验室,即我国轻工业核桃饮品要点实验室、河北省企业技能中心、河北省植物蛋白饮品发酵工程实验室,河北省核桃饮品工程技能研究中心,六个核桃院士工作站、六个核桃博士后科研工作站以及世界资质互认的CNAS实验室,继续推进职业立异。养元饮品2018年在上海证券买卖所挂牌买卖,成功登陆A股长时间资金商场。
乐鱼体育全站:六个核桃出资10亿做LP了
                

 0311-88331796 
                
            





 
 
在线咨询 
 


